廣州市黃埔區人民政府征地補償安置公告
穗埔府征前公〔2024〕6號
根據《中華人民共和國土地管理法》第二條、第四十五條、第四十七條、第四十八條有關規定精神,我區政府組織規劃和自然資源、財政、農業農村、人力資源和社會保障等部門編製了廣州市黃埔區2023年度第八十六批次城鎮建設用地征地補償安置方案(附件1)和被征地農民養老保障方案(附件2),現將征收土地補償標準、安置方式和社會保障等有關內容和事項公告如下:
一、征收範圍、征收麵積及土地現狀
擬征收廣州市黃埔區新龍鎮福洞村經濟聯合社、福洞村塘背經濟合作社、福洞村中二經濟合作社、福洞村下坊經濟合作社、福洞村對門經濟合作社、福洞村上圍經濟合作社、福洞村上角經濟合作社、福洞村新屋經濟合作社、福洞村福田經濟合作社屬下的集體土地,麵積共18.2087公頃。根據擬征收土地現狀調查,征地範圍涉及土地現狀農用地12.7837公頃(耕地0.0125公頃、林地7.9399公頃、園地4.0065公頃、草地0.0409公頃、其他農用地0.7839公頃)、建設用地5.4250公頃。根據用地報批地類還原相關規則,上述征收地塊報批地類為農用地15.8883公頃(耕地0.8287公頃、林地8.6968公頃、園地5.0187公頃、草地0.0409公頃、其他農用地1.3032公頃)、建設用地2.3204公頃。不占用永久基本農田。具體範圍見附圖(附件3)。
二、征收土地用途和目的
政府組織的成片開發建設需要,規劃用途為工礦倉儲用地(批次名稱:廣州市黃埔區2023年度第八十六批次城鎮建設用地)。
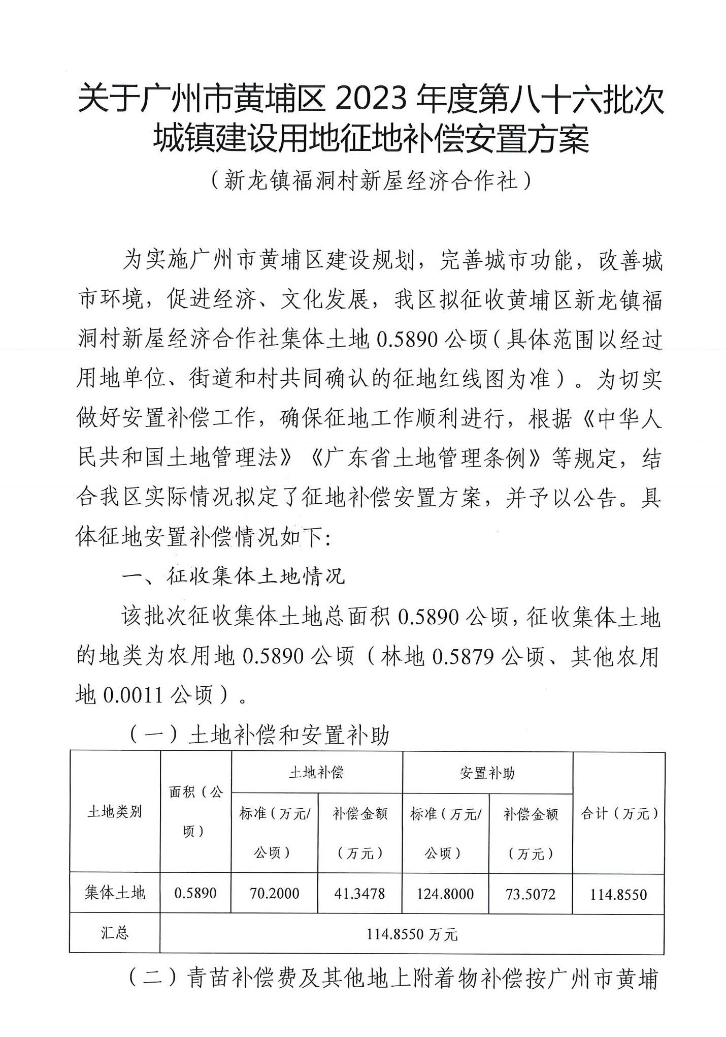
三、補償標準
(一)土地補償費和安置補助費標準:根據廣州市人民政府《關於公布實施征收農用地區片綜合地價的公告》,征收集體農用地、建設用地和未利用地均按13萬元/畝(折合195萬元/公頃)補償(其中土地補償費4.68萬元/畝,安置補助費8.32萬元/畝)。詳見附件1。
青苗及地上附著物補償標準:詳見附件1。
四、安置方式和社會保障
(一)貨幣安置。已包含在上述土地補償費和安置補助費中。
(二)留用地安置。根據《廣東省人民政府辦公廳關於加強征收農村集體土地留用地安置管理工作的意見》(粵府辦〔2016〕30號)等文件的相關規定,按征地總麵積的10%比例核定留用地,在本批次內一並報批,同村留用地征地補償費用按留用地的相關文件規定執行。
(三)社會保障費用:詳見附件2。
五、補償款支付方式
上述涉及的補償款以銀行轉賬方式支付到被征地村(社)、青苗及地上附著物所有權人名下的銀行賬戶。
六、補償登記期限及異議反饋渠道
(一)補償登記期限。被征收土地所有權人、使用權人及相關權利人應當在公告發布之日起30日內持集體土地所有權證、集體土地使用權證、集體土地承包合同等不動產權屬證明相關材料及身份證明材料辦理征地補償登記手續。凡未如期辦理征地補償登記手續的,其補償內容以屬地鎮街的調查結果為準。
(二)異議反饋渠道。被征地的農村集體經濟組織成員認為補償安置方案不符合法律、法規規定的,請於本公告發布之日起30日內持土地權屬證書、書麵簽名意見向我區反饋意見。異議反饋聯係人:潘小姐,電話:32077027,地址:黃埔區彙星路81號A棟4樓417。
過半數被征地的農村集體經濟組織成員認為補償安置方案不符合法律、法規規定的,我區將在收取意見後按規定組織聽證。
七、公告時間
2024年2月7日至2024年3月7日。
特此公告。
附件:1.征地補償安置方案
2.被征地農民養老保障方案
3.征地補償安置公告附圖
廣州市黃埔區人民政府
2024年2月6日
附件1



















附件2



附件3




粵公網安備 44011202000021號
